
ការពិពណ៌នាផលិតផលលម្អិត
ម៉ាស៊ីនត្រួតពិនិត្យដបអេសអេសអេស ៣០៤ ម៉ាស៊ីនស្វ័យប្រវ័ត្តដបស្វ័យប្រវត្តិកម្មផ្លេផ្លិចផ្លាស
ពាក្យសុំ
ម៉ាស៊ីនវេចខ្ចប់វេរ៉ង់ស្យែលស្វ័យប្រវត្ដិម៉ូតូអាចប្រើបានសម្រាប់វត្ថុផ្ទះល្វែងគ្រប់ប្រភេទដូចជាម្ហូបអាហារគីមីឱសថគ្រឿងសំអាងស្ថានីយ៍ឌីសស៊ីឌីប្រអប់ព្រីនប្រអប់និងប្រអប់ប្រេងផ្សេងៗ។ ល។

លក្ខណៈពិសេស
| ប្រតិបត្តិការ | ប្រព័ន្ធត្រួតពិនិត្យភីអិលស៊ីធ្វើឱ្យម៉ាស៊ីនផ្លាកងាយស្រួលដំណើរការ |
| សម្ភារៈ | រាងកាយសំខាន់របស់ម៉ាស៊ីនដាក់ស្លាកត្រូវបានផលិតពីដែកអ៊ីណុក SUS304 |
| ការកំណត់រចនាសម្ព័ន្ធ | ម៉ាស៊ីនដាក់ស្លាកយីហោរបស់យើងគឺយីហោជប៉ុនអាល្លឺម៉ង់អាមេរិចកូរ៉េកូរ៉េឬតៃវ៉ាន់ |
| ភាពបត់បែន | អតិថិជនអាចជ្រើសរើសបន្ថែមម៉ាស៊ីនបោះពុម្ពនិងម៉ាស៊ីនកូដ។ អាចជ្រើសរើសភ្ជាប់ជាមួយអ្នកជោគជ័យឬអត់។ |
ប៉ារ៉ាម៉ែត្របច្ចេកទេស

| ឈ្មោះ | ម៉ាស៊ីនដាក់ស្លាកសញ្ញារុំដោយស្វ័យប្រវត្តិ |
| ល្បឿនស្លាក | 60-300pcs / នាទី |
| កម្ពស់វត្ថុ | 25-95 មម |
| កម្រាស់វត្ថុ | 12-25 ម |
| កម្ពស់ស្លាក | 20-90 មម |
| ប្រវែងនៃស្លាក | 25-80 ម |
| ស្លាករំកិលនៅខាងក្នុងអង្កត់ផ្ចិត | ៧៦ ម។ ម |
| ស្លាករំកិលនៅខាងក្រៅអង្កត់ផ្ចិត | ៣៥០ ម។ ម |
| ភាពត្រឹមត្រូវនៃការដាក់ស្លាក | ± 0.5 ម |
| ការផ្គត់ផ្គង់ថាមពល | 220V 50 / 60HZ 2KW |
| ការប្រើប្រាស់ហ្គាសរបស់ព្រីនធ័រ | ៥ គ។ ក្រ / ម ២ (បើបន្ថែមម៉ាស៊ីនសរសេរកូដ) |
| ទំហំម៉ាស៊ីនដាក់ស្លាក | ២៥០០ (អិល) × ១២៥០ (សរសេរ) × ១៧៥០ (ហ) មម |
| ទំងន់របស់ម៉ាស៊ីនផ្លាក | ១៥០ គីឡូក្រាម |
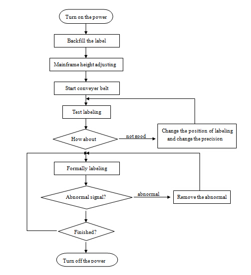
តារាងលំហូរប្រតិបត្តិការ

ដ្យាក្រាមសៀគ្វី

ព័ត៌មានលម្អិតបង្ហាញ

ការវេចខ្ចប់និងដឹកជញ្ជូន

· ច្រក៖ សៀងហៃ
· ព័ត៌មានលម្អិតអំពីការវេចខ្ចប់៖ វេចខ្ចប់នាំចេញឈើ
· ព័ត៌មានលម្អិតនៃការដឹកជញ្ជូន៖ ជាធម្មតា 12-15 ថ្ងៃបន្ទាប់ពីទទួលបានការទូទាត់
ទុកចិត្តយើង VKPAK , ជម្រើសល្អរបស់អ្នក! ឆ្លើយតបរហ័សចំពោះសំណើរបស់អ្នក!
សេវាកម្មរបស់យើង
1. ផ្តល់ជូនអ្នកនូវការផ្សាភ្ជាប់ផ្លាកវិជ្ជាជីវៈស្របតាមតម្រូវការនៃការដាក់ស្លាកជាក់លាក់របស់អ្នក។
2. ផ្គត់ផ្គង់ម៉ាស៊ីនផ្លាកដែលមានគុណភាពខ្ពស់ដល់អ្នកបន្ទាប់ពីដាក់បញ្ជាទិញ។
3. ព្យាយាមធ្វើឱ្យពេលវេលាចែកចាយមានរយៈពេលខ្លីដើម្បីបំពេញតាមតម្រូវការរបស់អ្នក។
4. ផ្តល់ការគាំទ្របច្ចេកទេសឥតគិតថ្លៃពេញមួយជីវិតបន្ទាប់ពីអ្នកបានទទួលម៉ាស៊ីនរបស់យើង។
សំណួរគេសួរញឹកញាប់
តើអ្នកមានម៉ាស៊ីនដាក់ស្លាកអ្វី?
អតិថិជនជាទីស្រឡាញ់យើងមានម៉ាស៊ីនដាក់ស្លាកស្វ័យប្រវត្តិនិងពាក់កណ្តាលស្វ័យប្រវត្តិសម្រាប់ធុងជុំនិងផ្ទៃរាបស្មើ។ ម៉ូឌែលខ្លះមានស្លាកមួយនិងខ្លះទៀតសម្រាប់ស្លាកពីររឺច្រើនជាងនេះ។ ហើយយើងអាចឌីហ្សាញម៉ាស៊ីនដោយយោងទៅតាមស្ថានភាពស្លាកជាក់លាក់របស់អ្នក។
ដូច្នេះផ្លៃផ្លិចទំនេរដើម្បីផ្ញើតម្រូវការដាក់ស្លាករបស់អ្នកមកយើងយើងនឹងផ្តល់ជូនអ្នកនូវដំណោះស្រាយស្លាកដែលពេញចិត្ត។
2. តើម៉ាស៊ីនកូដកូដវីនដាដអាចបោះពុម្ពកាលបរិច្ឆេទនិងលេខបានទេ?
បាទ / ចាសអ្នកអាចជ្រើសរើសបន្ថែមម៉ាស៊ីនសរសេរកូដដើម្បីបោះពុម្ពអក្សរនិងលេខដែលអ្នកចង់បាន។
វាជាត្រាក្តៅហើយអាចបោះពុម្ពបានច្រើនបំផុតបីខ្សែ។
3. តើយើងគួរផ្តល់ព័ត៌មានអ្វីខ្លះដើម្បីពិនិត្យមើលគំរូដែលសមស្រប?
ផ្លាកផ្ញើរូបភាពពីកុងតឺន័រនិងស្លាករបស់អ្នកក៏ដូចជាទំហំផ្ទុកនិងស្លាក។
ផ្លាសក៏ប្រាប់យើងពីស្លាកប្រភេទណាដែលអ្នកប្រើប្រសិនបើអាច។ (សម្រាប់ការពិនិត្យមើលដោយខ្លួនឯងដេលចាប់តាមខ្លួនអាចកាវបិទកាវក្តៅ។ ល។ ថាតើស្លាកនោះវិលឬបំណែកទេ។ ) បន្ទាប់មកយើងនឹងអនុញ្ញាតឱ្យអ្នកពិនិត្យមើលគំរូដែលសមរម្យ។
ស្លាក: ម៉ាស៊ីនដាក់ផ្លាកឧស្សាហកម្មម៉ាស៊ីនផ្លាកដបកែវ









