
ការពិពណ៌នាផលិតផលលម្អិត
| ល្បឿនស្លាក៖ | 20-200pcs / នាទី (អាស្រ័យលើប្រវែងស្លាកនិងកម្រាស់របស់ដប) | វត្ថុស្លាកក្រាស់៖ | 20-200 មម |
|---|---|---|---|
| កំពស់វត្ថុ៖ | 30-200 មម | កម្ពស់ស្លាក៖ | 15-110 មម |
| ប្រវែងស្លាក៖ | 25-300 មម | ស្លាករំកិលនៅខាងក្នុងអង្កត់ផ្ចិត៖ | ៧៦ ម។ ម |
| ស្លាករំកិលក្រឡុកក្រៅអង្កត់ផ្ចិត៖ | ៣០០ ម។ ម | ការផ្គត់ផ្គង់ថាមពល៖ | 220V 50 / 60HZ 0.75KW តែមួយដំណាក់កាល |
| ទំងន់នៃម៉ាស៊ីន: | ១៥០ គីឡូក្រាម | ទំហំម៉ាស៊ីន៖ | ១៦០០ (អិល) * ៥៥០ (សរសេរ) * ១៦០០ (ហ) ម |
| ពាក្យគន្លឹះ៖ | អ្នកដាក់ស្លាកផ្ទៃលើរាបស្មើ | គំរូទី ១៖ | HAP200 |
| គំរូទី ២៖ | ហ .៣០០ |
ម៉ាស៊ីនដាក់ស្លាកផ្ទៃលើរាបស្មើស្វ័យប្រវតិ្តស្វ័យប្រវត្តិដែកស៊ីអ៊ីម ៣០ អេសអេស ៣០៤
ការដាក់ពាក្យ:
ម៉ាស៊ីនដាក់ស្លាកសញ្ញាផ្ទៃរាបស្មើស្វ័យប្រវតិ្តយ័ម៉ាស៊ីនស៊ីអ៊ីអ៊ីអេសអេសអ៊ី ៣០៤ ស៊ីម៉ងត៍ស្វ័យប្រវត្តផ្នែកខាងលើនិងចំហៀងដែលអាចប្រើប្រាស់បានសម្រាប់វត្ថុផ្ទះល្វែងគ្រប់ប្រភេទដូចជាម្ហូបអាហារគីមីឱសថគ្រឿងសំអាងសម្ភារៈការិយាល័យឌីសស៊ីឌីប្រអប់ព្រីនប្រអប់និងបាវប្រេងផ្សេងៗ។ ល។ ម៉ាស៊ីនផ្លាកផ្លាកកំពូលនិងចំហៀងដោយស្វ័យប្រវត្តិសំរាប់ដាក់ស្លាកចំហៀងចំហៀង។ ម៉ាស៊ីនដាក់ផ្លាកលេខនិងចំហៀងស្វ័យប្រវត្តិមានលក្ខណៈសមរម្យសំរាប់៖

លក្ខណៈពិសេស:
- រាងកាយសំខាន់ត្រូវបានផលិតដោយដែកអ៊ីណុក SUS304 & យ៉ាន់ស្ព័រអាលុយមីញ៉ូមថ្នាក់ទីខ្ពស់។
- ក្បាលផ្លាកត្រូវបានជំរុញដោយម៉ូទ័រជំហានជឿនលឿនដែលត្រូវបាននាំចូលពីប្រទេសជប៉ុន។
- ភ្នែកវេទមន្តទាំងអស់គឺជាឧបករណ៍ចាប់រូបភាពទំនើបដែលផលិតនៅប្រទេសជប៉ុន។
- ប្រព័ន្ធគ្រប់គ្រង PLC ត្រូវបានបំពាក់ដោយចំណុចប្រទាក់មនុស្សរួមទាំងអង្គចងចាំចំនួន ៦០ ក្រុម។
- ទីតាំងស្លាកនិងកម្ពស់អាចកែតម្រូវបាន។
- កម្ពស់នៃការដឹកជញ្ជូនអាចត្រូវបានលៃតម្រូវដោយកម្ពស់នៃខ្សែផលិតកម្ម។
- អាចភ្ជាប់ជាមួយខ្សែបញ្ជូននិងខ្សែផលិតកម្ម
- ម៉ូនីទ័រស្លាកថ្លាសម្រាប់ជម្រើស។
តួលេខឧទ្ធរណ៍៖

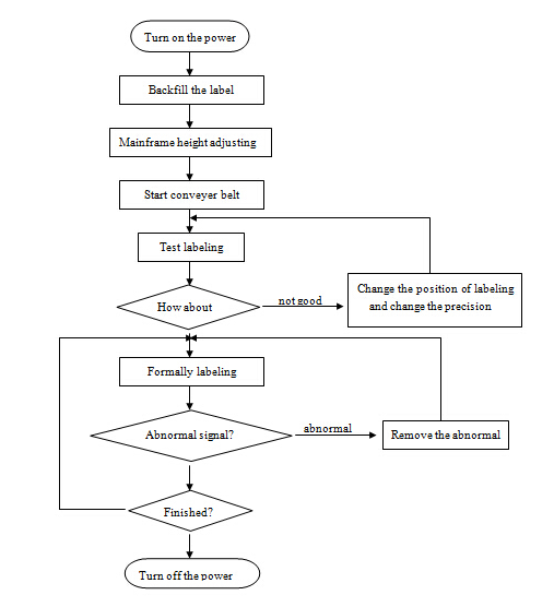
គំនូសតាងលំហូរប្រតិបត្តិការ៖

ដ្យាក្រាមសៀគ្វី៖

ការវេចខ្ចប់និងដឹកជញ្ចូនៈ
1. ច្រក៖សៀងហៃ
2. ព័ត៌មានលម្អិតអំពីការវេចខ្ចប់៖វេចខ្ចប់នាំចេញឈើ
3. ព័ត៌មានលម្អិតនៃការដឹកជញ្ជូន៖ជាធម្មតា 12-15 ថ្ងៃបន្ទាប់ពីទទួលបានការទូទាត់
សំណួរគេសួរញឹកញាប់
១) ឡាបេលបង្ហាញថាមានសុវត្ថិភាពជាង
ហេតុផល៖ ល្បឿនលទ្ធផលនៃការដាក់ផ្លាកគឺខ្ពស់ពេករឺក៏ល្បឿននៃការជួបប្រជុំគ្នាគឺទាប
ដំណោះស្រាយៈបន្ថយល្បឿននៃផ្លាកផ្លាករឺបង្កើនល្បឿននៃបណ្តុំសន្និបាត (ល្បឿននៃការចល័តដប) ។
2) .label បង្ហាញអ្នកលេងហ្គោលឌឺរ
មូលហេតុ៖
ក្តារភ្ជួរមិនរាបស្មើ។
peel ការរុះរើគែមគែមបន្ទះមិនស្របគ្នាជាមួយគម្របដប;
is ផ្លាកត្រូវបានចុចស្រាលពេក
ដំណោះស្រាយ៖
ប្តូរក្តារភ្ជួរដី
to ធ្វើឱ្យត្រឹមត្រូវដើម្បីធ្វើឱ្យរបកចេញពីគែមបន្ទះស្របគ្នាជាមួយគម្របដប។
belt រកមើលខ្សែក្រវ៉ាត់ស្លាកត្រឹមត្រូវ។
ស្លាក: អ្នកដាក់ស្លាកផ្ទះល្វែងម៉ាស៊ីនដាក់ស្លាកប្រអប់









